yl6809永利

ANJU NEWS

yl6809永利动态

合肥yl6809永利集团·承兴物业宣传事情荣获市物业治理协会多项表扬
浏览:1023 次宣布时间:2024-09-27

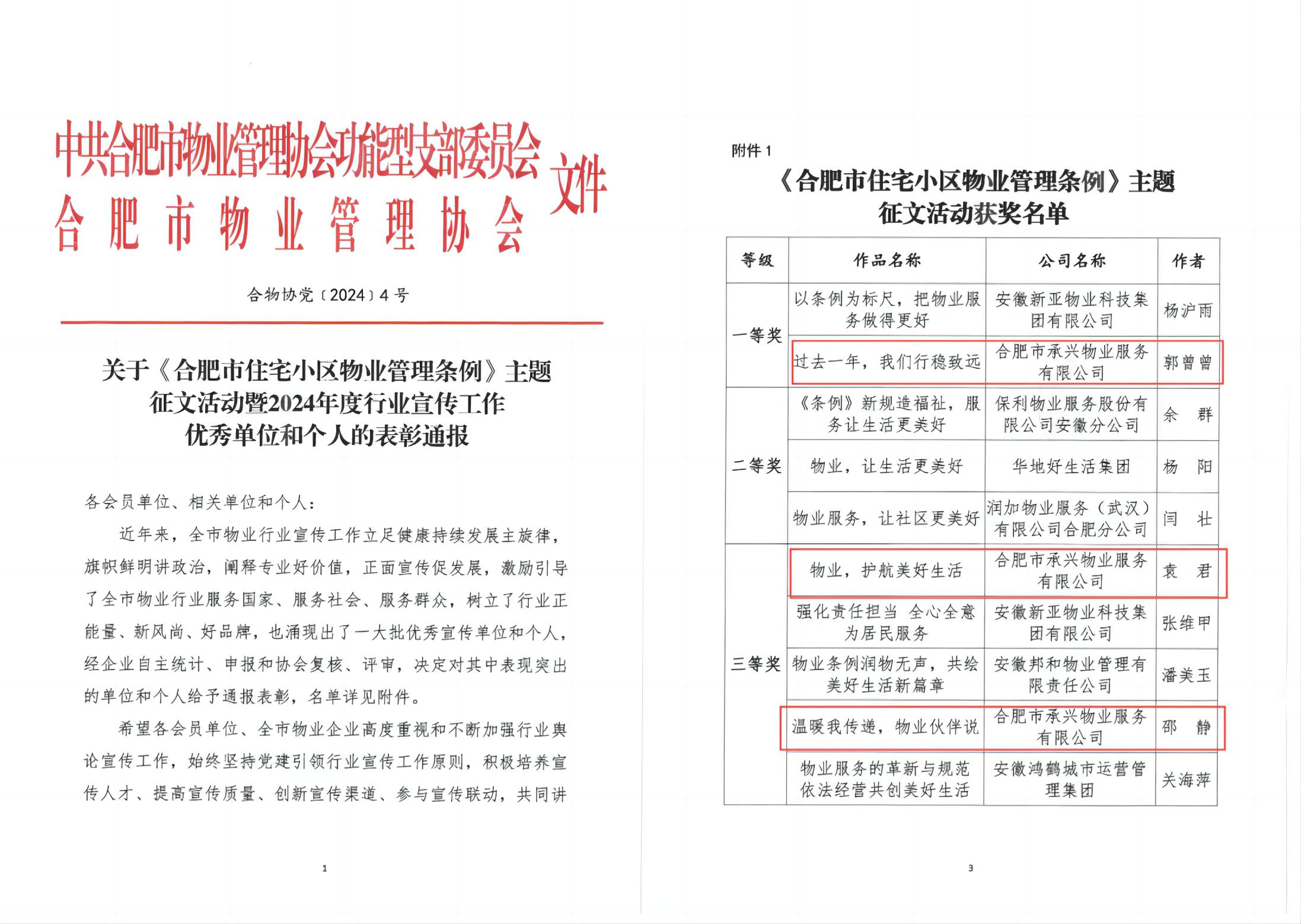
克日,,,,,合肥市物业治理协会组织召开宣传事情委员会第一次聚会暨全市物业行业宣传事情论坛,,,,,会上宣布多项声誉表扬名单,,,,,合肥yl6809永利集团旗下合肥市承兴物业效劳有限公司荣获“2024年度全市物业行业宣传突出孝顺单位”,,,,,选送作品获评《合肥市住宅小区物业治理条例》主题征文活动一等奖、三等奖。。。。。

yl6809永利(中国游)官方网站

yl6809永利(中国游)官方网站

合肥yl6809永利集团·承兴物业自建设以来,,,,,始终秉持住有宜居,,,,,yl6809永利为民”谋划理念,,,,,以专业的团队、规范的治理和优质的效劳,,,,,赢得了宽大业主的信任与好评。。。。。公司在做好基础物业效劳的同时,,,,,高度重视宣传事情,,,,,展示品牌形象,,,,,凝聚效劳正能量。。。。。在《中国物业治理》杂志社举行的第十二届物业治理行业摄影及微视频大赛中,,,,,由承兴物业选送的微视频《烟火庐州》脱颖而出,,,,,乐成入围天下“最美物业人”第十二届物业治理行业摄影及微视频展,,,,,并在2024中国国际物业治理工业展览会宣传展示。。。。。

同时,,,,,公司起劲组织加入市物业治理协会举行的《合肥市住宅小区物业治理条例》主题征文活动,,,,,发动职工普遍加入,,,,,总结回首《条例》实验一年来的宣贯情形、执行效果和事情启示。。。。。职工郭曾曾作品《已往一年,,,,,我们行稳致远》荣获一等奖,,,,,袁君作品《物业,,,,,护航优美生涯》、邵静作品《温暖我转达,,,,,物业同伴说》荣获三等奖。。。。。

声誉的获得,,,,,既是肯定与夸奖,,,,,更是激励与推动。。。。。未来,,,,,合肥yl6809永利集团·承兴物业将一直立异效劳模式、提升效劳品质,,,,,驻足康健一连生长主旋律,,,,,拓宽宣传渠道、强化宣传质效,,,,,讲好yl6809永利故事,,,,,撒播yl6809永利声音。。。。。



上一篇:优美生涯一步到位!经开区承寓·萃语云筑社区盛大开租! 下一篇:怎样建设“好屋子”???承寓·桐华里以匠心工程誊写答卷! 返回
【网站地图】【sitemap】